2025年度中光高级中学校级教育科学研究课题实施方案
一、课题类别及选题要求
2025年度我校教育科学研究课题设校级课题和1-5年职初教师小课题。两类课题的课题选题要坚持正确政治导向,具有明确的研究目标、鲜明的问题意识、一定的研究和创新值。
1.校级课题的选题围绕当前普通高中育人方式变革中的重要问题,结合我校的特色发展方向和教育教学质量提升中的难点攻坚问题,立足学生发展,基于“双新”实施背景下,结合学科特点,进行多样化、个性化、特色化的教育教学探索,创新教育教学实践,解决现实问题,推进我校教育教学品质提升,研究周期根据选题可确定为2年。
2.1-3年职初教师小课题,选题应针对自己教育教学的“小而精”的实际问题开展研究,助推专业成长,研究周期一般为1年。
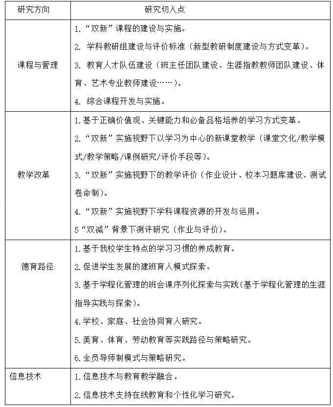
3.以下选题为我校推荐选题(供参考):

以上选题供参考,申报教师可以在符合学校选题要求的基础上,结合教育教学实际选择合适的研究切入点。在确定具体的研究课题时应进一步分解和细化,选择明确的研究角度,拟定恰当的课题名称,进行课题申报。
二、申报要求
1.我校教龄为1-5年的职初教师,且尚未承担校级及以上课题研究,建议结合自己教育、教学中的困惑申报一项小课题研究。
2.各教研组,在教研组长的组织和带领下,组内教师应申报不少于1项校级课题,已经申报过校级课题尚未结题的老师此次不再申报新课题,如组内有特殊原因不能落实课题申报,教研组长请在9月18日前向教务处说明原因。
三、申报及评选流程
1.课题申报人需在11月3日前递交校级课题申报书,电子版钉钉传给王海英老师,文件以“姓名+课题名称+2025校级课题申报”。
2.11月上旬,学校党政办公室将对科研课题进行审核,对符合要求的校级课题予以立项,并聘请专家指导修改。
3.11月中旬,党政办公室组织对课题进行盲评,对其中选题新颖,经修改完善后质量较高的课题,拟推荐参加区级课题申报。
(注:此次有意向申报区级课题的老师,请先申报校级课题,在此基础上,学校经过遴选和指导修改后推荐部分优秀课题,参加区级课题申报。)
四、课题管理
1.课题立项后,课题负责人应严格履行立项书中的各项条款,不擅自调整研究内容、目标和计划。
2.课题立项后,课题负责人应严格按照学校科研室要求,及时做好开题、中期汇报和结题工作。
3.课题研究过程中,课题负责人须按要求完成课题各阶段的实践研究,做好过程管理,并及时保存过程性资料,按时梳理阶段性成果。
4.课题研究过程中,如课题研究遇到困难,课题负责人应及时与教学服务部沟通,科研室将根据实际情况提供专家指导和支持。
5.课题研究结束后,课题负责人应按时向教学服务部上交结项报告及其他相关成果,申请验收、结项。组织对结项课题进行评审,根据课题质量评选出三项等第:优秀、合格、不合格。对评选结合为“优秀”及“合格”的课题按照学校绩效考核方案,根据结果等第,给予一定绩效考核奖励。对于不合格的课题,学校科研室将聘请专家指导针对课题研究进行辅导,帮助课题组完成课题的实践和研究。
6.校级课题推荐参评区级课题,对于立项区级课题的参照区级课题管理,未立项区级课题的参照校级课题管理。
2025.09